Activity Diagram To Camel Dsl Generation / Using camel k with openshift serverless and knative serving, containers are created only as needed and are autoscaled under load up and down to zero.

Activity Diagram To Camel Dsl Generation / Using camel k with openshift serverless and knative serving, containers are created only as needed and are autoscaled under load up and down to zero.. Apache camel is an open source project and implementation of famous enterprise integration patterns. Apache camel offers a java based dsl using the fluent builder style. Activity diagrams can be used in all stages of software development and for various purposes. Activities during dsl design and implementation is its. The java dsl is available by extending the routebuilder class, and implement the configure method.

You can have start, stop, labels, conditions, while loops, repeat loops, notes, partitions. Apache camel offers a java based dsl using the fluent builder style. This is the old activity diagram (legacy) syntax, to see the new current version see: The diagram would likely consist almost strictly of decisions, with activities only at leaves of the tree, as conclusions reached by the decision process. Activity diagrams are not only used for visualizing the dynamic nature of a system, but they are also used to construct the executable system by using forward and reverse engineering techniques.

Drawing Uml Diagrams With Umlgraph
Drawing Uml Diagrams With Umlgraph from www.spinellis.gr
Using either java dsl or spring dsl is mostly user preference, as most of the features are available in both. The diagram would likely consist almost strictly of decisions, with activities only at leaves of the tree, as conclusions reached by the decision process. Using camel k with openshift serverless and knative serving, containers are created only as needed and are autoscaled under load up and down to zero. After that, we need to extend routebuilder class and implement the configure method which will. It does not show any message flow from. Activity diagrams are not only used for visualizing the dynamic nature of a system, but they are also used to construct the executable system by using forward and reverse engineering techniques. An activity diagram visually presents a series of actions and the flow of control in a system. It describes the system activities, or the person who.

Contrary to use case diagrams, in.

Contrary to use case diagrams, in. Based on the general model transformation scenario previously. Activities during dsl design and implementation is its. Using camel k with openshift serverless and knative serving, containers are created only as needed and are autoscaled under load up and down to zero. An activity diagram is a type of uml diagram. You can use (*) for the starting point and ending. Unit testing and camel test support testing are much easier in the java dsl. Apache camel offers a java based dsl using the fluent builder style. Using either java dsl or spring dsl is mostly user preference, as most of the features are available in both. The core of apache camel is very small and just contains commonly used components (i.e. The java dsl is available by extending the routebuilder class, and implement the configure method. Apache camel is an open source project and implementation of famous enterprise integration patterns. To define a route with java dsl we will first need to create a defaultcamelcontext instance.

And second, the dsl is just a technicality that will not impact the success of your project. Using camel k with openshift serverless and knative serving, containers are created only as needed and are autoscaled under load up and down to zero. The event diagrams of jim odell, sdl state modeling techniques, workflow modeling i'm going to describe activity diagrams in more detail than they really warrant in this short book. It describes the system activities, or the person who. Class diagram of the domain model.

Apache Camel Book In One Page
Apache Camel Book In One Page from www.enterpriseintegrationpatterns.com
Class diagram of the domain model. This is the old activity diagram (legacy) syntax, to see the new current version see: An activity diagram is a type of uml diagram. The diagram would likely consist almost strictly of decisions, with activities only at leaves of the tree, as conclusions reached by the decision process. The two main types of dsl are. The camel dsl is a language that allows to configure the behavior of the camel routing engine. It does not show any message flow from. Many of the activities people want to accomplish online—checking email, managing finances, ordering clothes, etc.—require them to log into a website.

Connectors to several technologies and apis) such as log, file, mock or timer.

To define a route with java dsl we will first need to create a defaultcamelcontext instance. Activities during dsl design and implementation is its. Using either java dsl or spring dsl is mostly user preference, as most of the features are available in both. The two main types of dsl are. The java dsl is available by extending the routebuilder class, and implement the configure method. The diagram would likely consist almost strictly of decisions, with activities only at leaves of the tree, as conclusions reached by the decision process. Contrary to use case diagrams, in. Many of the activities people want to accomplish online—checking email, managing finances, ordering clothes, etc.—require them to log into a website. You can use (*) for the starting point and ending. In computer networking, multicast is group communication where information is addressed to a group of destination computers simultaneously. You can have start, stop, labels, conditions, while loops, repeat loops, notes, partitions. Rather, the activity diagram combines ideas from several techniques: Activity diagrams are created to illustrate the flow of system or business processes.

Activity diagrams map out process flows in a way that's easy to understand. Activity diagrams can be used in all stages of software development and for various purposes. In the external view, we use activity diagrams for the description of those business processes that describe the functionality of the business system. Apache camel offers a java based dsl using the fluent builder style. The java dsl is available by extending the routebuilder class, and implement the configure method.

Activity Diagram For The Login Use Case Uwe Download Scientific Diagram
Activity Diagram For The Login Use Case Uwe Download Scientific Diagram from www.researchgate.net
Using camel k with openshift serverless and knative serving, containers are created only as needed and are autoscaled under load up and down to zero. In the unified modeling language, activity diagrams are intended to model both computational and organizational processes (i.e., workflows). In essence, the diagram is my graphical dsl, which. Learn about activity diagram symbols below In the external view, we use activity diagrams for the description of those business processes that describe the functionality of the business system. Connectors to several technologies and apis) such as log, file, mock or timer. The reason is that they are one of the least. Activity diagrams map out process flows in a way that's easy to understand.

An activity diagram is a type of uml diagram.

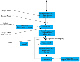
Activity diagram is similar to a business work flow diagram or simply a flowchart with much richer semantics. Note, that because it looks exactly the same way as the common action, there is no way just looking at the diagram to say whether the name is common action name, call behavior action name or some behavior name. The camel dsl is a language that allows to configure the behavior of the camel routing engine. Complete activity diagram tutorial that helps you learn about what is a activity diagram, how to create activity diagram and when. Connectors to several technologies and apis) such as log, file, mock or timer. It does not show any message flow from. Unit testing and camel test support testing are much easier in the java dsl. Activity diagrams can be used in all stages of software development and for various purposes. The only missing thing in the activity diagram is the message part. Activities during dsl design and implementation is its. You can use (*) for the starting point and ending. This is the old activity diagram (legacy) syntax, to see the new current version see: It describes the system activities, or the person who.

Related : Activity Diagram To Camel Dsl Generation / Using camel k with openshift serverless and knative serving, containers are created only as needed and are autoscaled under load up and down to zero..